
产品描述
STB3338S 是一款带宽为1.2GHz的双向射频放大器,支持DOCSIS3.1。
STB3338S 采用砷化镓功率倍增放大器件,因而保证了好的CTB和CSO性能。
STB3338S 所有的输出电平和均衡的调节均采用标准的JXP型PAD,以减少器件的备份。
STB3338S 是一款有线电视系统分配网络的升级换代理想产品。
产品特性
1.2GHz带宽
采用砷化镓器件
电平和均衡调节采用标准JXP插入式PAD
RF输入、输出口具有防雷击和浪涌保护
第二输出口可灵活选择分支或分配输出。
紧凑型设计,体积小
低噪声,低功耗
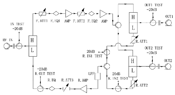
电原理图

技术性能
表1. 正向部分性能
|
项目
|
单位
|
指标
|
|
频率范围
|
MHz
|
258 – 1200 (其它频段可选)
|
|
最小满增益1)
|
dB
|
38
|
|
带内平坦度
|
dB
|
± 0.75
|
|
参考输出电平
|
dBuV
|
109 (单输出口)
105 (双输出口,二分配)
|
|
电平调节范围
|
dB
|
0 – 20 (1dB 步进)
|
|
均衡调节范围
|
dB
|
0 – 20 (1dB 步进)
|
|
反射损耗
|
dB
|
16 @ 258 – 860 MHz
14 @ 860 – 1200 MHz
|
|
射频测试口
|
dB
|
- 20
|
|
噪声系数1)
|
dB
|
9
|
|
群时延
|
ns
|
20
|
|
CTB 2)
|
dB
|
65
|
|
CSO 2)
|
dB
|
65
|
|
增益稳定度
|
dB
|
± 1
|
表2. 反向部分性能
|
项目
|
单位
|
指标
|
|
频率范围
|
MHz
|
5 – 204 (其它频段可选)
|
|
最小满增益1)
|
dB
|
21
|
|
带内平坦度
|
dB
|
± 0.5
|
|
电平调节范围
|
dB
|
0 – 20 (1dB 步进)
|
|
均衡调节范围
|
dB
|
0 – 10 (1dB 步进)
|
|
最大输出电平
|
dBuV
|
110
|
|
信号交流声比
|
%
|
1
|
|
群时延
|
ns
|
20
|
|
载波二阶互调比
|
dB
|
52
|
|
反射损耗
|
dB
|
16
|
|
射频测试口
|
dB
|
- 20
|
|
噪声系数1)
|
dB
|
8.5
|
表3. 通用部分性能
|
项目
|
单位
|
指标
|
|
供电电压
|
VAC
|
60 (其它供电可选)
|
|
功耗
|
W
|
22
|
|
外形尺寸(宽 x 高 x 深 )
|
mm
|
250 x 200 x 110
|
|
重量
|
kg
|
2.3
|
|
工作温度
|
°C
|
- 25 – + 55
|
|
储存温度
|
°C
|
- 55 – + 70
|
|
相对湿度
|
%
|
5 – 90 (非冷凝)
|
|
防水防尘等级
|
-
|
IP67
|
|
耐冲击电压
|
kV
|
5 (10/700ns)
|
|
射频连接器和供电端口
|
-
|
F
|
注:
1) 增益和噪声测量时,中间级衰减器为4dB,其它衰减器和均衡器均为0 dB。
2) 非线性失真测量的参考输出电平为109 dBuV(单输出口)或105 dBuV(双输出口),中间级衰减器为4dB,均衡器为16dB,输出电平倾斜11dB @ 258 – 1200 MHz。加载36个PAL D/K CW载波 @ 258 – 550 MHz,QAM数字载波 @ 550 MHz – 1 GHz,QAM载波比模拟载波低10 dB。
3) 除非另有注明,指标反映的是在20ºC环境条件下的典型性能。